ACCUEIL
CURRICULUM
INVENTEUR
HORLOGERIE
ASTRONOMIE
GNOMONIQUE
DIVERS
NEWS
CONTACT
FR
French
English
German
Italian
Spanish
Mécanismes à force constante
HORLOGERIE
Echappement à force constante
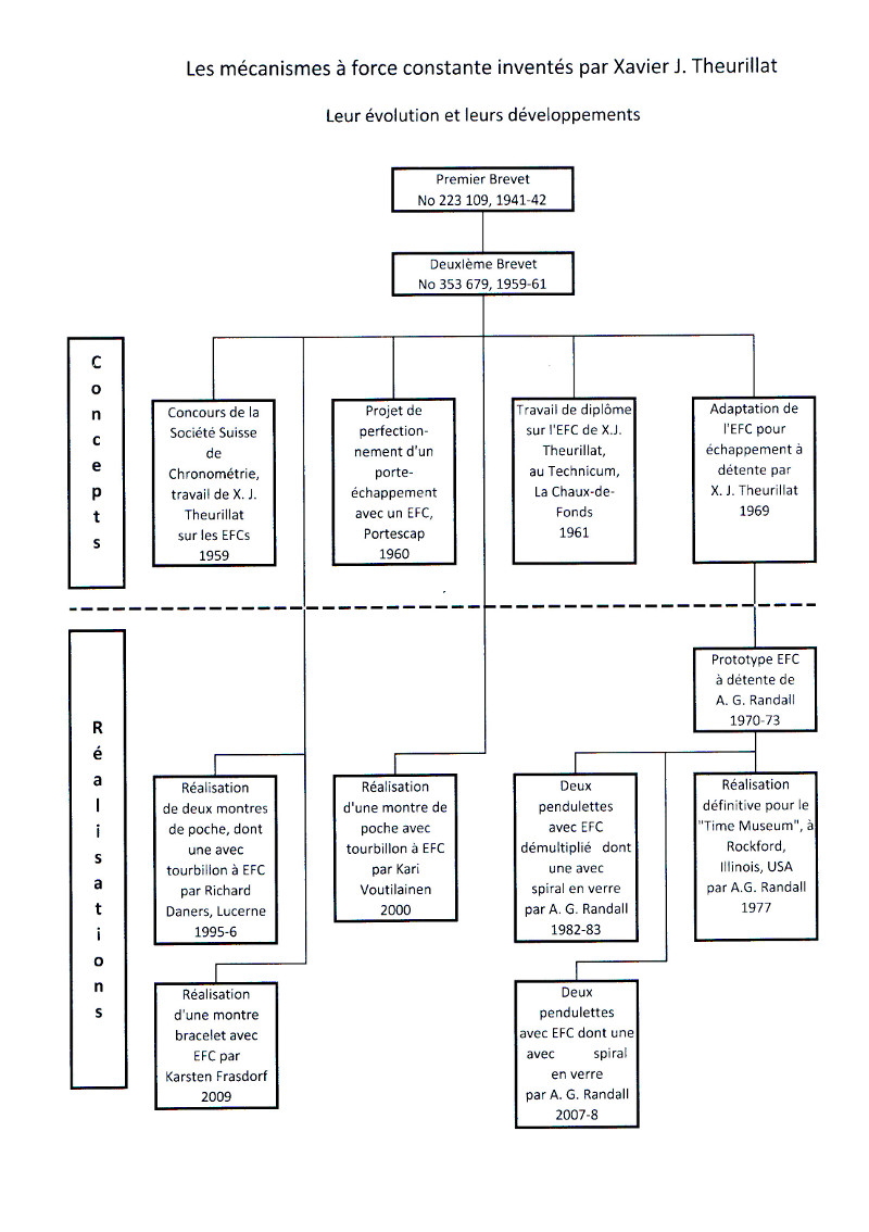
Mécanismes à force constante
Brevet de l'échappement à force constante
Echappement à force constante: photos et vidéo
Battement de la seconde
Battement optique de la seconde par l'aiguille centrale
Battement de la seconde par l'aiguille centrale
Top seconde
Recherche
Enfance
Autodidacte
Parcours professionnel
Curriculum vitae
Fonds Xavier Theurillat au MIH
Inventions
Brevets
Réalisations
Echappement à force constante
Mécanismes à force constante
Brevet de l'échappement à force constante
Echappement à force constante: photos et vidéo
Battement de la seconde
Battement optique de la seconde par l'aiguille centrale
Battement de la seconde par l'aiguille centrale
Top seconde
Planisphère Céleste Universel
Articles de presse
Ciné-Journal suisse
Correspondance
Longue-vue
Définition
Méridienne des Chenevières
Méridienne de Birmingham
Méridienne de St-Aubin
Méridienne des Breuleux (description)
Méridienne des Breuleux (vidéo)
Méridienne du MIH
Méridienne de l'Esplanade du Cadran
Méridiennes par projection
Ouvrage "Les méridiennes du temps moyen"
Roman
Jeu d'échecs
Theuteu
Piano
Galerie de photos
Société Suisse de Chronométrie: accessit 1960
Concours "La Main et l'Outil": premier prix 1987
Publications / Bibliographie